服務熱線
想做一塊全天候、完全無線、幾乎“零待機功耗”的天氣看板?這個項目把關鍵路徑走通了:ESP32-S3 + 三色電子墨水屏 + 太陽能采能 + 硬件定時上電。目標形態是——貼在窗邊,白天靠陽光給電池充電,定時聯網取天氣,刷新電子墨水后完全斷電,安靜等下一個喚醒周期。
項目亮點
真·低功耗:用 TPL5110 做“硬件定時電源開關”,刷新完成后由 MCU 拉 DONE 腳斷電,待機泄漏接近零;不是單靠深睡。
貼窗即用:小尺寸單晶硅太陽能片 + 采能管理,室內漫反射下也能起充。
“斷電保持”天然適配:電子墨水屏刷新后無需供電,圖像自然保持。
固件來源清晰:基于成熟氣象站代碼適配,填好 OpenWeatherMap 憑據即可運行。
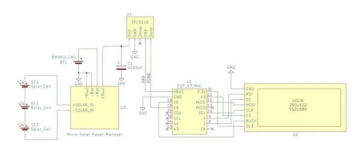
工作原理(Power & Wake 策略)
采能與儲能:太陽能板 → 采能管理(如 SPV1050)→ LiPo 充電。
定時上電:TPL5110 周期性閉合電源,整機上電;ESP32-S3 快速聯網取數。
一次性任務:渲染當前天氣/預報、溫度體感、濕度、風力等到 2.13" 三色墨水屏。
任務即斷電:MCU 拉 DONE → TPL5110 斷電 → 進入“硬斷電待機”。
實測要點:Wi-Fi 上電沖擊大,電池端并 1000 μF 電解電容可顯著改善瞬態掉壓導致的“斷電回跳”問題。
主要硬件
ESP32-S3 Mini(主控)
2.13" 三色電子墨水屏(SSD1680 系)
三片小型單晶硅太陽能電池
SPV1050(太陽能采能/充電管理)
TPL5110(超低功耗硬件定時器/電源開關)
3.7 V 500 mAh LiPo 電池
TPS73733 低壓差 LDO(替換板載 LDO)
1000 μF/10 V 電解電容
三段式 3D 打印外殼
低功耗“外科手術”
拆掉板載 RGB LED:消除常亮/漏電。
替換板載 LDO → TPS73733:降低壓差與靜態電流,擴大可用電量區間。
加粗供電走線:VBUS/+3V3 改粗,抬升上電瞬態穩定性。
連接與裝配
電源鏈路:太陽能板 → SPV1050 → 電池 → TPL5110 →(系統電源)→ ESP32-S3 & 墨水屏。
DONE/DRIVE:MCU 通過 DONE 通知 TPL5110 斷電;定時到達由 DRIVE 重新上電。
外殼與走線:先打印外殼做“線長擬合”,再裁線/端子化(JST-XH 建議),減少返工。



固件與數據
數據源:OpenWeatherMap(需自備 API Key)。
配置要點:在憑據頭文件填入 API Key 與城市(或經緯度),設定刷新周期(與當地采光匹配)。
UI 內容:當前天氣圖標、溫度/體感溫度、濕度、風力、未來若干小時/天的簡版預報。
開源代碼庫:https://github.com/rsappia/Solar_E-Ink_Weather_Station
工程師避坑清單
別只靠深睡:μA 級也會把電池慢慢拖空;硬斷電是關鍵。
抗沖擊:Wi-Fi 上電電流峰值用大電容緩沖;必要時評估 MOSFET SOA。
室內光預期:漫反射環境下刷新頻率要降;優先保證“必刷信息”完整。
機械細節:屏幕壓框與支撐柱留出熱脹冷縮余量,防止長時間翹角。
時間基準:若斷電周期過長,建議在上電后先校時(NTP/本地 RTC)再刷新。
把“超低功耗”沉淀成可復用的工程積木
這不是“屏 + 單片機 + 電池”的拼裝,而是一套可遷移的范式:采能管理 → 定時上電 → 任務即斷電 → 電子墨水保持。跑通一次,你就得到一塊能直接移植到離線告示牌、門口提示屏、環境儀表盤的低功耗積木。接下來,把刷新節奏、數據排版和 PCB 集成做成你的版本,讓窗邊的陽光,持續為它“供電”。
注:以上內容經AI總結生成,歡迎點擊“閱讀原文”自己復刻。
免責聲明:本文采摘自“電子森林”公眾號,本文僅代表作者本人觀點,不代表薩科微及行業觀點,只為轉載與分享,支持保護知識產權,轉載請注明原出處及作者,如有侵權請聯系我們刪除。









粵公網安備44030002007346號