服務熱線
在當今快節奏的科技時代,硬件工程師們正在用自己的智慧和創造力推動著電子設計的進步。2025 Make Blocks 限時挑戰賽第一期已圓滿結束,工程師和同學們在高壓下創造出很多優秀項目,今天就帶大家來欣賞下他們48小時創造的PCB板,是否達到了你的要求呢?
不同于以往的設計競賽,Make Blocks采用了獨特的"限時挑戰"模式——參賽者需要在一周內完成從需求分析到PCB設計的完整流程,并使用指定的KiCad軟件和eZ-PLM平臺。這種高壓環境不僅考驗了工程師的技術實力,更鍛煉了他們的快速反應和項目管控能力。
第一期以MCU和HMI主題來設計,以下是四個脫穎而出的優秀項目,讓我們一起感受工程師們和同學們的創新思維和精湛技藝。
項目一:STM32熱成像系統 - 溫度可視化的先鋒
3D圖
核心亮點: 基于STM32F103VCT6的熱成像系統主控板
這個項目展現了模塊化設計的精髓。設計者巧妙地將整個熱成像系統分解為主控單元和人機交互兩大模塊,為后續的功能擴展留下了充足空間。
技術特色:
-
采用成熟的STM32F103VCT6作為主控,100pin封裝提供豐富的擴展接口 -
集成TFT顯示屏接口,支持實時熱成像數據顯示 -
完善的電源管理:USB供電+LDO轉換,確保系統穩定運行 -
人性化設計:多功能按鍵+LED指示燈,操作體驗優秀
PCB
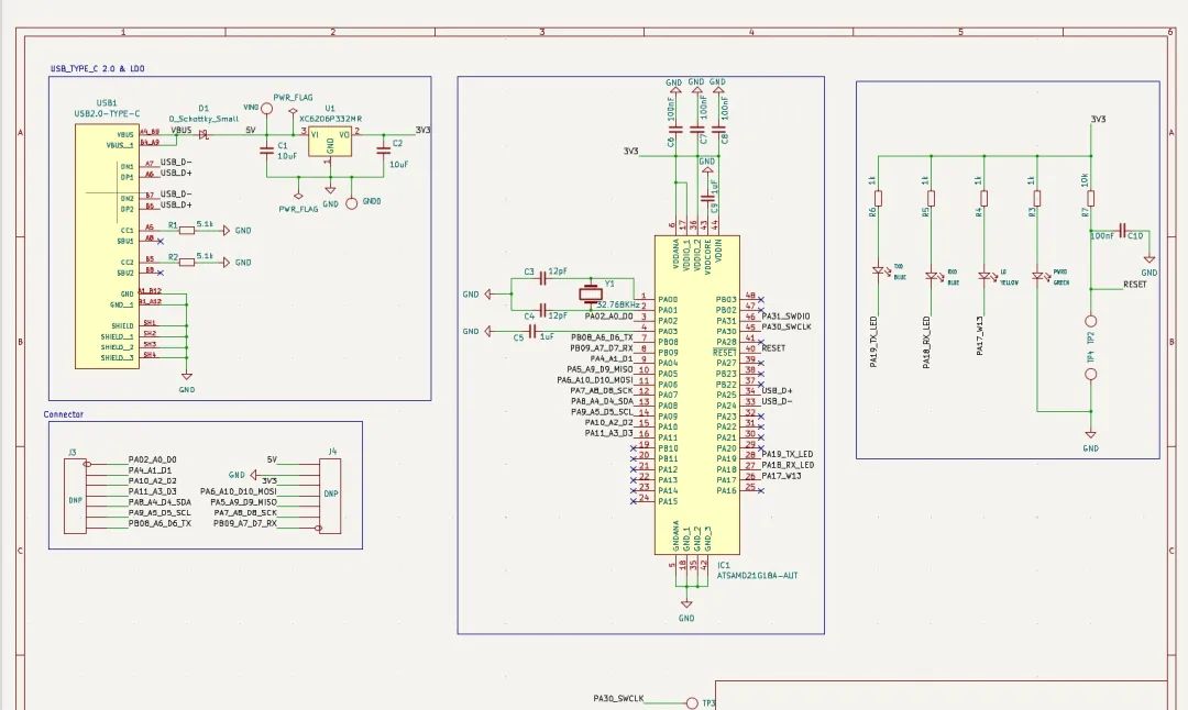
項目二:ATSAMD51簡易示波器核心板 - 測量儀器的新選擇
核心亮點: 基于ATSAMD51J20A的高性能測試測量平臺
這個項目完美詮釋了"核心板+擴展板"架構的優勢,設計者用ATSAMD51替代了原有的STM32G031方案,性能提升顯著。
技術特色:
-
120MHz Cortex-M4F內核,帶硬件浮點單元,滿足實時信號處理需求 -
雙路12位ADC,支持2mVpp-30Vpp寬范圍信號采集 -
集成PWM DDS信號輸出,可生成任意波形 -
完整的人機交互:128×128 OLED顯示+按鍵+旋轉編碼器
項目三:STM32Duino兼容板 - Arduino生態的性能升級
3D圖
核心亮點: 完全兼容Arduino Uno R3的STM32G431開發板
這個項目的巧思在于保持了Arduino的易用性,同時引入了STM32的高性能。對于從Arduino入門的開發者來說,這是一個完美的進階選擇。
技術特色:
-
STM32G431RBT6主控,性能比傳統Arduino提升10倍以上 -
完全兼容Arduino Uno R3接口和編程方式 -
創新的蛇形排針設計,免焊接即可使用 -
增強的電源管理和精密基準電壓設計
原理圖
PCB
項目四:XIAO SAMD21復刻版 - 小尺寸大能力
3D圖
核心亮點: 使用TQFP-48封裝復刻經典XIAO核心板
這個項目展現了工程師對細節的把控能力,在保持原有設計精髓的同時,通過封裝變更提升了可制造性。
技術特色:
-
ARM Cortex-M0+架構,48MHz主頻,性能均衡 -
超緊湊設計:21×17.8×3.5mm,便攜性極佳 -
豐富接口:14個功能引腳,支持PWM/ADC/DAC/通信接口 -
多彩LED指示系統,狀態一目了然
原理圖
PCB layout
總結
這些項目的成功不僅僅體現在技術層面,更展現了工程師們和同學們在壓力環境下的適應能力:
-
快速學習能力: 許多參賽者從零開始學習KiCad軟件,在短時間內掌握了專業PCB設計工具的使用。
-
項目管控能力: 限時挑戰迫使參賽者建立"最小可行方案"思維,在時間壓力下做出合理的技術權衡。
-
創新思維體現: 每個項目都有獨特的創新點,從模塊化設計到兼容性方案,從性能優化到用戶體驗,充分體現了工程師的創造力。
這四個項目共同指向了一個重要趨勢:模塊化設計正在成為硬件開發的主流方向。通過將復雜系統分解為獨立的功能模塊,不僅降低了開發難度,也提高了系統的可維護性和可擴展性。
免責聲明:本文采摘自“硬禾學堂”,本文僅代表作者個人觀點,不代表薩科微及行業觀點,只為轉載與分享,支持保護知識產權,轉載請注明原出處及作者,如有侵權請聯系我們刪除。









粵公網安備44030002007346號