服務熱線
電賽人集合!2025年全國大學生電子設計競賽各個參賽選手正緊鑼密鼓備賽中,為幫助參賽者更好進行題目分析和電路設計,即日起我們將分享一些電賽相關項目,快速提升硬實力+軟件能。
今天分享的是2021年賽題A題《信號失真度測量裝置》,將介紹三個完成A題的項目,他們都是榮獲全國二等獎的選手,一起來看看大家的解題思路。
信號失真度測量裝置
A題的主要任務是設計制作信號失真度測量裝置,對來自函數/任意波形發生器的周期信號進行采集分析,測得輸入信號的總諧波失真 THD,并可在手機上顯示測量信息。測量裝置系統組成示意圖如圖1所示。
任務的具體要求在這里就不多介紹,詳情可點擊鏈接查看:https://www.eetree.cn/task/32,接下來直接進入項目介紹。
項目1
項目1是來自【安徽大學】榮獲國二的【博學隊】完成的信號失真度測量裝置。
項目簡介
本題采用TI的TMS320F28035作為主控芯片,采用OPA695構成信號調理電路,將輸入信號放大、偏移到主控芯片可接受的電壓范圍0-3.3V;對輸入信號進行傅里葉分解,獲得各次諧波分量幅值,得到總諧波失真率。
方案選擇與設計原理
2.1 方案的選擇與比較
由于輸入信號為諧波信號,其峰峰值范圍為30mV-600mV,基頻頻率為1kHz-100kHz,而TMS320F28335可處理的信號范圍是0-3V,考慮到測量精度問題,輸入信號必須經放大和偏移之后再送入TMS320F28335的ADC。我們通過理論分析確定了下述兩個方案。
-
方案一:選擇可調增益的一個放大電路,對不同的輸入電壓采用不同的放大倍數,讓小信號的放大倍數盡可能大且滿足要求。此方案可以根據信號的大小來合理的調整放大倍數,提高測量精度,但調試起來困難。
-
方案二:選擇可調增益的兩個放大電路,一個調為4倍,一個調為10倍,將信號同時輸入兩個放大電路中,兩個輸出放大信號給電壓偏置1.5V,將兩個輸出與TMS320F28335相連,讓TMS320F28335自行判斷兩端口輸入信號峰峰值是否滿足0-3.3V的范圍,并選擇合適的信號進行后續操作,此方案實時性好,測量精度高,操作簡便。
綜上所述,最終選擇了方案二。
主體流程框架見圖1:
圖1 主體流程框架
硬件電路設計與仿真實驗
3.1 放大電路設計
考慮到信號諧波頻率最大值為500kHz(5次諧波頻率),所以設計的放大電路帶寬應至少大于600kHZ,采用兩個OPA695分別構成增益為4和10的放大電路,可以滿足帶寬要求。
10倍放大電路原理圖如圖2,幅頻特性如圖3所示,4倍放大電路原理圖如圖4,幅頻特性如圖5所示:
現以4倍放大電路為例,實驗如下:
(1)輸入信號,取不同值,頻率取1kHZ,實驗結果如表1所示:
(2)輸入信號,取相同值,頻率取不同值,實驗結果如表2所示:
可見,放大電路完全滿足設計要求。
3.2 偏移電路的設計
為了使被測信號的峰-峰值為TMS320F28335可接受的范圍,設計偏移電路及仿真結果如圖6和圖7所示,該電路將放大后的信號偏移1.5V,為了使送給單片機的信號為正,本級采用單電源供電:
與4倍放大電路經大電容級聯后,輸入信號,取不同值,頻率取1kHZ,實驗結果表3所示:
3.3 諧波信號放大實驗
采用任意信號發生器產生的自編輯的諧波信號,見圖8和圖9,給設計的電路進行測試,改變信號基頻頻率和幅值,信號均可以得到正常放大,為了保護單片機輸入端,在放大+偏移電路末端增加了二極管限幅電路,使輸出的電壓最大值都在單片機可處理范圍。
THD檢測原理和FFT算法原理這里不多介紹,可點擊此項目鏈接查看,介紹完設計思路后下面直接來看測試結果。
測量與顯示結果
(1)輸入信號Vipp取200mV,基頻為1kHz-100kHZ的三角波,測量結果見表4。
(2)輸入信號Vipp取350mV,基頻為1kHz-100kHZ的方波,測量結果見表5。
(3)輸入信號Vipp取300mV,基頻為1kHz-100kHZ的自編輯諧波(波形如圖9所示),測量結果見表6。
實驗結果表明,以上失真度測量與顯示均不超過10秒。
(4)顯示屏上顯示方波失真度測量值THDx,見圖13。
圖13 顯示屏顯示方波失真度測量值
(5)顯示屏上顯示輸入一個信號的一個周期波形,見圖14。
(6)顯示輸入信號基波與諧波的歸一化幅值,只顯示到 5 次諧波,見圖15.
(7)手機顯示測量裝置測得并顯示的輸入信號THDx值、 基波與諧波的歸一化幅值見圖16.
圖16 手機顯示
誤差分析
(1)ADC采樣有頻率限制,當輸入信號頻率過大時,可能會有誤差。
(2)FFT算法有頻譜泄露現象,會造成各頻點幅值下降。
(3)輸入端有雜波的干擾,當輸入為小信號時,容易受雜波的干擾。
(4)可能是芯片以及運放的引腳特性導致的,焊接不好也會導致有誤差。
整個項目可前往電子森林查閱,部分代碼開源:https://www.eetree.cn/project/703。
項目2
項目2是來自【中南民族大學】榮獲國二的【老年養生隊】完成的信號失真度測量裝置。
項目簡介
本系統以TI公司的MSP432系列MCU為控制核心,通過硬件調理電路、MCU ADC采樣、數字信號處理等手段,測量信號源產生的任意波的總諧波失真近似值(THD)。輸入信號經自動增益控制放大器,再通過直流偏置加法器把幅度調整到ADC采樣范圍,進而采樣為數字信號,通過快速傅立葉變換(FFT)分析計算出信號的THD,得到頻域與時域波形,并將所測結果通過本地彩色觸摸屏顯示和通過WiFi實時傳輸至手機APP顯示。測試結果表明,本裝置電路設計條理清晰,人機交互界面友好,功能性能完備,并且頻率、幅度、精度的測量范圍均超過題目要求,能在1s內完成各項指標的測量,新增頻率指標和語音播報創新功能,THD測量最大誤差不超過1%,圓滿完成了題目的所有要求并有所拓展。
總體方案描述
外接任意波信號發生器作為信號源,輸入信號接入自動增益控制放大器進行放大以適應寬輸入幅度范圍,再疊加偏置將輸出信號調理至ADC采樣幅度范圍,單片機將采樣得到的結果進行FFT運算,從而得到總諧波失真近似值和時域、頻域的波形信息,并將所測結果通過彩色觸摸屏顯示和通過WiFi實時傳輸至手機APP顯示,系統總體方案框圖如圖所示。
理論分析與計算
1. 放大電路設計
在本系統中,由于測控信號的范圍比較寬,為保證必要的測量精度,對于輸入的模擬信號需要加前置放大器,以使輸出電壓適合于模數轉換器的電壓范圍。
針對題目輸入信號的峰峰值范圍30mV~600mV,本系統設計的放大器不僅要滿足最低輸入幅度的信號能被AD準確采集,也要保證最高輸入幅度的信號經放大后不會超過單片機ADC的輸入幅度限制0~3.3V,同時,考慮到輸入信號基頻最大為100kHz,則其五次諧波頻率為500kHz,故應選用帶寬不小于5MHz的運放,此處選用程控放大器AD603實現,AD603采用特有的內插技術,可保證增益變化是線性的,且增益穩定性強,受外界溫度及電源波動影響較小。
信號源產生的任意波通過自動增益放大電路,其作用是當輸入信號較強時,使放大器增益自動降低,而當信號較弱時,又使其增益自動增高,從而保證在AGC作用范圍內輸出電壓比較均勻。使得后級處理電路對于輸入信號具有良好的處理特性。
2. 直流偏置加法電路設計
=偏置部分選用經典加法器電路,其中比例電阻均取10kΩ。具體偏置大小采用定值電阻與電位器分壓的方式,考慮到MCU ADC要求采集信號幅度在0~3.3V,取放大后的正弦波峰峰值最大可放大到3Vpp,則:
故取1K電位器與3.3K定值電阻分壓。
3. FFT測量設計
快速傅里葉變換FFT可以將一個時域信號變換到頻域,也可以將一個信號的頻譜提取出來,先對一個信號在時域上按照采樣頻率F進行采集,采集N個點然后對這N個點進行FFT運算,就可以得到這個信號的頻譜特性。FFT之后結果就是一個N個點的復數,每一個點對應一個模值為實部與虛部平方和的頻率點,每個頻率點的模值(第一個點直流分量除外)為原始信號峰值A的N/2倍,第一個點直流分量為A的N倍。第n個點對應的信號頻率為:
原理圖電路分析
1. 自動增益控制放大電路
AGC電路本質上是一個反饋控制電路,將輸出電壓平均值通過檢測電路變換為合適的直流電平,并反饋至壓控增益放大器的增益控制端,其結構如下圖。
壓控增益放大器決定了AGC的最大增益和增益變換范圍,電路的頻率特性,噪聲指標等主要指標也取決于這個放大器。由于反饋環反饋準直流信號,所以對于整個放大器的頻率特性基本沒有影響。
本系統中的自動增益控制放大電路,是由兩個AD603構成可變增益放大器,每個AD603的電壓增益可以從0dB變化到+42dB,兩個放大器構成的級聯放大器增加AGC的控制范圍。
AD603依靠控制電壓控制放大倍數;比較器AD8561比較的是第二級AD603輸出信號(比較器的同相端)和設置電壓(比較器的反相端),使用二極管和RC對比較器輸出信號進行檢波;檢波的值的范圍0~3.3V,電路設置為固定電壓值1.4V,這樣就可以保證調整電壓在AD603的控制電壓范圍內,使AD603能正常放大,具有自動調節的能力,如圖所示。
2. 直流偏置加法電路
在本系統中,由于前級放大電路中的AD603存在內部失調電壓,導致放大后的信號在進入加法器前存在較大的直流偏置,故加入截止頻率為1.59Hz的高通濾波器隔直,這里取電容C=0.1μF,R=1MΩ的一階無源高通濾波器。
同時,為防止分壓電路電阻對加法器比例電阻的影響,與比例電阻對高通濾波器截止頻率的影響,在分壓電路和高通濾波器后各加入一級跟隨器進行隔離再輸入進加法器,實際電路如圖所示。
PCB電路分析
1. 自動增益控制放大電路
這個用的是備賽期間準備的AGC自動增益控制放大模塊,所以就不貼PCB圖了,放一個淘寶鏈接:https://m.tb.cn/h.fiGzQkD?sm=9124c2 AGC模塊 AD603 自動增益控制 手動、程控調節輸出幅值 帶寬10M。
2. 直流偏置與高通隔直電路
因為是比賽的時候制作的,實驗室做雙面板很麻煩,選用單面板,然后之所以放兩個供電接口,主要是因為只放一個的話很難布通。然后規格接近5X5cm,不大不小,和其他電路模塊大小一致,看上去也比較美觀。
3. 加法電路
這也是個基本的加法電路,注意電源退耦,然后電路板規格也是盡量做成5X5cm,與前后電路模塊大小保持一致。
程序設計
本裝置以MSP432E401Y單片機為核心,使用串口屏進行人機交互,一鍵啟動后,通過單片機片上12位ADC對放大后的輸入信號進行多次采樣,選取最佳采樣率下的數據進行FFT運算,得到信號的頻域波形,在頻域中提取基波及各次諧波的峰峰值、相位等信息并進行IFFT運算,從而得到還原后的一個周期時域波形,最終測試結果通過串口屏顯示和通過WiFi實時傳輸至手機APP顯示,如圖所示。
首先先來介紹一下上位機。我們上位機軟件是用QT來寫的,因為QT是跨平臺的,同樣一套代碼可以在windows上面跑,也可以在linux上面跑,也可以在安卓手機上面跑。而且不需要修改任何東西,編譯器會自動給你生成好,并且可以非常地快速實現界面設計,非常地友好,這就非常的方便。既然可以在手機上面跑,那么我把串口改成WiFi不就是一個WiFi_APP了嗎?說干就干,網上關于QT開發藍牙的已經有相關的資料了,那么一樣的道理,WiFi或藍牙差不多的,于是乎就綜合各方面資料,整合了一個WiFi_APP。 做這個app不需要任何的Java的知識,你只要會QT最基本的C++基礎就可以了。只有你手頭有WIFI模塊(ESP8266)和安卓手機就可以實現WIFI_APP的功能。
項目所用的其他軟硬件也有詳細介紹,可點擊本項目鏈接查看。
軟件介紹
因為第一次做WiFi上位機,就做了一個非常簡單的雛形,實現WIFI狀態檢測,本機IP的掃描和服務器鏈接,基波諧波的顯示,時域頻域波形的顯示,并且能像串口助手一樣完成數據收發。如圖,就是本一開始做的最簡單的軟件界面,本軟件基于widge控件制作,當然你可以選擇其他的,更可以自己定義類。
我們是基于QT的網絡協議之TCP通信,用到了兩個類,QTcpServer和QTcpSocket,TCP分為了服務器和客戶端,就是跟網絡調試助手差不多的。我們這里使用手機作為服務器,wifi模塊(esp8266)作為客戶端,那么只要連接在同一個網絡,就可以互相通信,傳輸數據了。
當然我們還需要制定簡單的數據傳輸協議:因為有了協議,你才知道發過來的是什么類型的數據,一次發多少個,要顯示在哪里,下面是部分代碼,源碼放在最后面了,大家可以下載來慢慢查看。
同樣也給大家提供了學習QT的視頻鏈接方便大家學習:【【北京迅為】嵌入式學習之QT學習篇-嗶哩嗶哩】 https://b23.tv/gP8rDCd。
實物展示
作品實物圖:
人機交互界面:
手機APP:
這個項目介紹的比較全面,因為篇幅長度,本次選取重要部分介紹,詳細項目可點擊鏈接前往電子森林查閱:https://www.eetree.cn/project/711。
項目3
項目3是來自【北京交通大學】榮獲國二的團隊完成的信號失真度測量裝置。
項目分析
本題要求用于信號失真度測量的主控制器和數據采集器必須使用 TI 公司的MCU及其片內ADC,不得使用其他片外ADC和數據采集模塊(卡)成品,故信號采集模塊的MCU均在TI公司生產的處理器系列中選擇。
考慮到題目要求測量的最高信號頻率為100kHz,五次諧波滿足奈奎斯特采樣定理需要采樣頻率達到1MHz,故選擇C2000系列處理器作為主控芯片,并使用其片內ADC進行采樣。C2000是TI公司生產的32位高性能實時微控制器,具有片內12位ADC,主時鐘頻率可達到200MHz,運行速度比較快,實時性比較好。由于實驗室中正好有28379D的開發板,故選擇此開發板。開發板資料見LAUNCHXL-F28379D。
對于數據處理部分采用頻域分析方法,對ADC采樣值做FFT變換,得到信號中不同頻率的幅值大小,代入THD計算公式得到失真度大小。該方案硬件成本低,電路簡單。
原理圖電路分析
本次作品中電路均使用立創EDA設計。
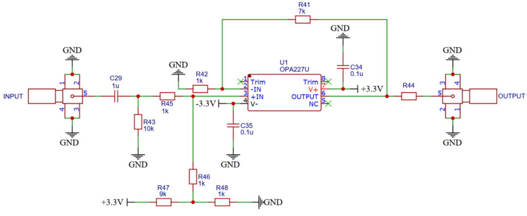
2.1 隔直放大電路
如圖,輸入信號處理電路由RC濾波電路和同相加法器電路共同組成:在同相加法器的前面接入RC高通濾波器,將信號中可能含有的直流成分濾掉,然后再利用同相加法器將隔直后的信號抬升并放大。同相加法器電路由TI的運算放大器OPA227構成,OPA227運算放大器兼具低噪聲、寬帶寬和高精度等特性,是同時需要交流和精密直流性能應用的理想選擇。
由于題目要求輸入信號的頻率范圍為1kHz-100kHz,峰峰值電壓范圍為300mV-600mV, 故RC濾波器的截頻要小于1kHz,故電路圖中電容器件C29取1uF,電阻器件R43取10kΩ。
令R46=R45=R42=R,則同相加法器的輸出電壓為U0=(R41+R)/2R (U_1+U_2 ),其中U1為輸入信號電壓,U2為電阻分壓得到的輸入加法器的直流電壓,約為0.33V。該電路的放大倍數:Au=(R41+R)/2R=(7k+1k)/(2×1k)=4。放大后的信號滿足單片機電壓采樣范圍0~3.3V。
2.2 遲滯比較器電路
由于提高部分要求輸入信號的頻率范圍為1kHz~100kHz,在輸入信號的頻率未知情況下無法確定采樣率,故利用遲滯比較器將輸入的信號轉變成方波,得到基波頻率,進而確定采樣頻率然后進行后續處理。
遲滯比較器電路是使用TI的比較器LM339構成的,LM339比較器可在寬電壓范圍內由單電源供電,漏極電流不受電源電壓的影響。遲滯比較器是一個具有遲滯回環傳輸特性的比較器,在反相輸入單門限電壓比較器的基礎上引入正反饋網絡,就組成了具有雙門限值的反相輸入遲滯比較器。
電路如圖所示,R3與R4分壓得到參考電壓Vr=1.35V,R2與R1的比例及Vr決定了高低電平閾值電壓,令R2/R1=10,得到高電平閾值電壓約為1.5V,低電平閾值電壓約為1.2V,滿足輸入信號的轉換方波的閾值電平要求。
作品裝配
如圖,紅框部分是遲滯比較器部分,黃框部分是正負電源和地,藍框部分是串口部分,左邊藍框接串口屏,右邊藍框接藍牙。模塊位置是考慮了所連接單片機引腳的位置,按照就近原則放置。裝配的順序是先焊好遲滯比較器電路和輸入部分電路,然后焊接放置單片機的排母,最后引出串口排針。
程序設計
設備上電后開始執行程序,分別ADC采樣和計數測量方波頻率獲取基頻,獲取被測信號時域數據和基頻后做FFT變換,得到相應頻域數據,在基頻頻域幅值基礎上獲取諧波頻點頻域幅值從而計算失真度和歸一化幅值,將計算結果分別通過串口通信傳遞給串口屏和通過藍牙模塊傳遞給手機,顯示計算結果;不斷循環這一過程實時跟更新顯示數值。
-
手機APP部分利用WxBit圖形化編程系統制作了一個通過HC-05藍牙模塊接收數
-
據并實時顯示的APP。
藍牙模塊與串口屏分別使用SCIB與SCIC。
免責聲明:本文采摘自“硬禾學堂”,本文僅代表作者個人觀點,不代表薩科微及行業觀點,只為轉載與分享,支持保護知識產權,轉載請注明原出處及作者,如有侵權請聯系我們刪除。




粵公網安備44030002007346號